首页 · 留学规划 · 热门专业 留学规划
美国高中留学家长反馈 感谢大家的支持!
发布时间:2019-07-18 来源:美国留学
  2019年上半年美高申请已经结束,留学美国网与家长们再一次用努力与付出成就了许多学生的美国高中留学之梦,下面让我们来看看家长们对于留学美国网的评价!
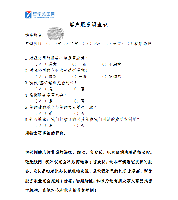
1、来自圣安塞姆男校的一份家长反馈
这是一份来自圣安塞姆男校学生家长的一份调查反馈,在这一张简简单单的调查反馈背后凝结着留学美国网团队与家长的无数心血,最终让Z学生成功申请到了圣安塞姆男校。前往-圣安塞姆男校录取展示
.png)
2、来自上海的Y同学家长的反馈(兰尼中学录取展示链接)
.png)
.jpg)
3、来自杭州W同学家长的反馈(波利预备中学录取展示)
.jpg)
4、来自南京的L同学家长反馈(乔治安娜布鲁斯卡比预科学校)
.jpg)
5、来自美国的家长反馈西沃恩南方大学(Sewanee-University of the South)
.png)
.png)
6、一份来自佩迪中学学生家长的反馈(佩迪中学录取成果展示链接)
.jpg)
感谢大家长久以来的支持,能为广大学子提供最好的留学服务是留学美国网最值得欣慰的事!想要获取更多美国高中留学的相关专业信息?就加这个微信!
.jpg)
- 上一篇:美国高中STEM课程好学校
- 下一篇: 美国大学游戏设计专业大学看这里



